Pengertian Flowchart dan Contoh Simbolnya
Pengertian dan Definisi Flowchart
Flowchart atau Bagan alir adalah bagan (chart) yang menunjukkan alir (flow)
di dalam program atau prosedur sistem secara logika. Bagan alir (flowchart)
digunakan terutama untuk alat bantu komunikasi dan untuk dokumentasi.
Jenis jenis Flowchart
Ada beberapa jenis flowchart diantaranya:
- Bagan alir sistem (systems flowchart).
- Bagan alir dokumen (document flowchart).
- Bagan alir skematik (schematic flowchart).
- Bagan alir program (program flowchart).
- Bagan alir proses (process flowchart).
System Flowchart
System flowchart dapat didefinisikan sebagai bagan yang menunjukkan
arus pekerjaan secara keseluruhan dari sistem. Bagan ini menjelaskan
urut-urutan dari prosedur-prosedur yang ada di dalam sistem. Bagan alir
sistem menunjukkan apa yang dikerjakan di sistem.
Document Flowchart
Bagan alir dokumen (document flowchart) atau disebut juga bagan alir formulir (form flowchart) atau paperwork flowchart merupakan bagan alir yang menunjukkan arus dari laporan dan formulir termasuk tembusan-tembusannya.
Schematic Flowchart
Bagan alir skematik (schematic flowchart)
merupakan bagan alir yang mirip dengan bagan alir sistem, yaitu untuk
menggambarkan prosedur di dalam sistem. Perbedaannya adalah, bagan alir
skematik selain menggunakan simbol-simbol bagan alir sistem, juga
menggunakan gambar-gambar komputer dan peralatan lainnya yang
digunakan. Maksud penggunaan gambar-gambar ini adalah untuk memudahkan
komunikasi kepada orang yang kurang paham dengan simbol-simbol bagan
alir. Penggunaan gambar-gambar ini memudahkan untuk dipahami, tetapi
sulit dan lama menggambarnya.
Program Flowchart
Bagan alir program (program flowchart) merupakan bagan yang menjelaskan secara rinci langkah-langkah dari proses program. Bagan alir program dibuat dari derivikasi bagan alir sistem.Bagan alir program dapat terdiri dari dua macam, yaitu bagan alir logika program (program logic flowchart) dan bagan alir program komputer terinci (detailed computer program flowchart). Bagan alir logika program digunakan untuk menggambarkan tiap-tiap langkah di dalam program komputer secara logika. Bagan alat- logika program ini dipersiapkan oleh analis sistem. Gambar berikut menunjukkan bagan alir logika program. Bagan alir program komputer terinci (detailed computer program flow-chart) digunakan untuk menggambarkan instruksi-instruksi program komputer secara terinci. Bagan alir ini dipersiapkan oleh pemrogram.
Process Flowchart
Bagan alir proses (process flowchart) merupakan bagan alir yang banyak digunakan di teknik industri. Bagan alir ini juga berguna bagi analis sistem untuk menggambarkan proses dalam suatu prosedur.Simbol dan Notasi Flowchart
Dipakai sebagai alat Bantu menggambarkan proses di dalam program. Dan dibagi menjadi tiga kelompok :♦ Flow Direction Symbols ♦
dipakai untuk menggabungkan antara symbol yang satu dengan symbol lainnya
- Symbol Off-line Connector ( Simbol untuk keluar/masuk prosedure atau proses dalam lembar/halaman yang lain)
- Symbol Connector (Simbol untuk keluar/masuk prosedur atau proses dalam lembar/halaman yang sama)
♦ Processing symbols ♦
Menunjukkan jenis operasi pengolahan dalam suatu prosedur:
- Symbol Process (Simbol yang menunjukkan pengolahan yang dilakukan oleh komputer)
- Symbol Manual Operation (Simbol yang menunjukkan pengolahan yang tidak dilakukanoleh komputer)
- Symbol Decision (Simbol untuk kondisi yang akan menghasilkan beberapa kemungkinan jawaban/aksi)
- Symbol Predefined Process (Simbol untuk mempersiapkan penyimpanan yang akan digunakan sebagai tempat pengolahan di dalam storage)
- Symbol Terminal (Simbol untuk permulaan atau akhir dari suatu program)-
- Symbol Off-line Storage (Simbol yang menunjukkan bahwa data di dalam symbol ini akan disimpan)
-
- Symbol Manual Input (Simbol untuk pemasukan data secara manual on-line keyboard)
- Symbol Keying Operation (Simbol operasi dengan menggunakan mesin yang mempunyai keyboard)
♦ Input-output symbols ♦
menyatakan jenis peralatan yang digunakan sebagai media input atau output.
- Symbol input-output (Symbol yang menyatakan proses input dan output tanpa tergantung dengan jenis peralatannya)
- Symbol magnetic-tape unit (Symbol yang menyatakan input berasal pita magnetic atau output disimpan ke pita magnetic)
-
- Symbol punched card (Symbol yang menyatakan input berasal dari kartu atau output ditulis ke kartu)-
- Symbol disk and on-line storage (Symbol untuk menyatakan input berasal dari disk atau output disimpan ke disk)
- Symbol display (Symbol yang menyatakan peralatan output yang digunakan yaitu layar, plotter, printer, dan sebagainya)
- Symbol dokumen (symbol yang menyatakan input berasal dari dokumen dalam bentuk kertas atau output dicetak ke kertas)
Pedoman Membuat Flowchart
Bila seorang analis dan programmer akan membuat flowchart, ada beberapa petunjuk yang harus diperhatikan, seperti:- Flowchart digambarkan dari halaman atas ke bawah dan dari kiri kekanan.
- Aktivitas yang digambarkan harus didefinisikan secara hati-hati dan definisi ini harus dapat dimengerti oleh pembacanya.
- Kapan aktivitas dimulai dan berakhir harus ditentukan secara jelas.
- Setiap langkah dari aktivitas harus diuraikan dengan menggunakan deskripsi kata kerja
- Setiap langkah dari aktivitas harus berada pada urutan yang benar.
- Lingkup dan range dari aktifitas yang sedang digambarkan harusditelusuri dengan hati-hati. Percabangan-percabangan yang memotong aktivitas yang sedang digambarkan tidak perlu digambarkan pada flowchart yang sama. Simbol konektor harus digunakan dan percabangannya diletakan pada halaman yang terpisah atau hilangkan seluruhnya bila percabangannya tidak berkaitan dengan sistem.
- Gunakan simbol-simbol flowchart yang standar.
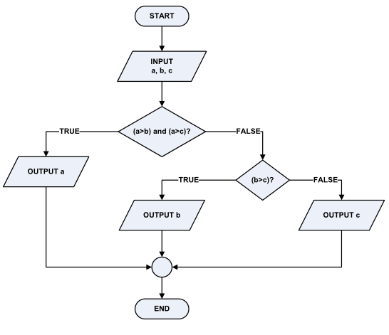
Contoh-contoh Flowchart:
Contoh Flowchart Program
Contoh Flowchart Program – Menentukan Bilangan Ganjil/Genap.
Itu saja yang dapat saya bagikan tentang Pengertian FlowChart & Contohnya , semoga bermanfaat. Akhir kata Terima kasih atas kunjungannya ke Blog ini...
Itu saja yang dapat saya bagikan tentang Pengertian FlowChart & Contohnya , semoga bermanfaat. Akhir kata Terima kasih atas kunjungannya ke Blog ini...



0 komentar:
Posting Komentar